1. Служебная информация

Заказчик: Гришина Анна
Продакт: Гришина Анна
Бизнес-аналитик: Николаев Николай Евгеньевич 
Дата создания: 11.12.2025

2. Цель

Исследовать текущие процессы по процессы по получению, обработки и хранению документов для планирования дальнейших шагов по Реализиции хранения документов в ЛК Клиента.
Документы:

1. Правообладающие

  • ДКП - договор купли-продажи
  • ДДУ - договор долевого участия
  • ДУП -договор уступки права
  • Выписка ЕГРН

2. Технические

  • Адресная справка
  • РНВ - разрешение на дом ввода в эксплуатацию
  • Справка о перенумерации объекта
  • Инструкция по эксплуатации

3. Юридические

  • Сообщение об окончании строительства
  • Уведомление о переносе сроков 

3. Исследование процессов

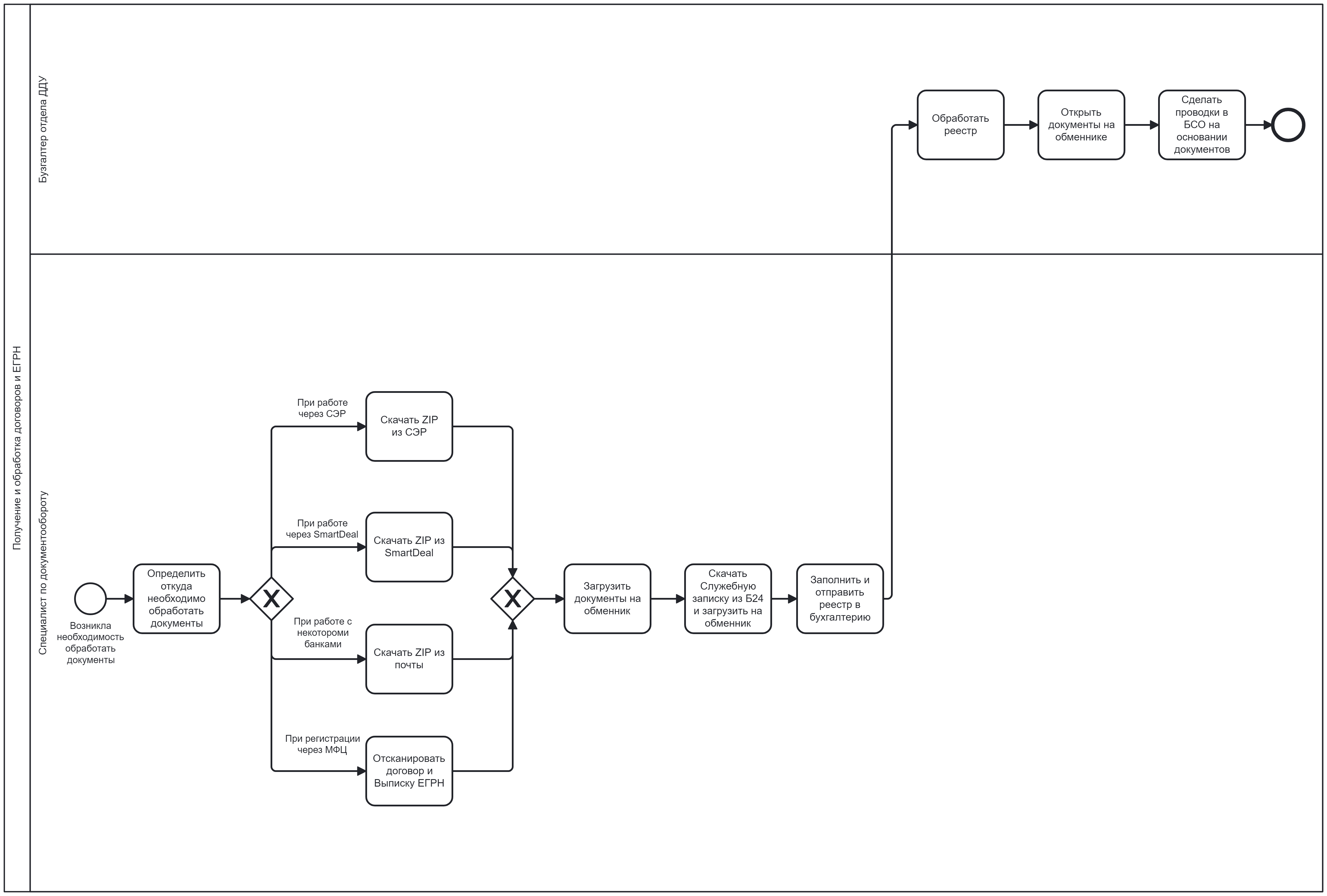
3.1. Правообладающие документы

Правообладающие документы относятся к одному объекту недвижимости.

3.1.1. Получение документов

Специалист по документообороту получает Договор(ДДУ, ДКП, ДУП) и выписку ЕГРН из сервиса электронной регистрации(SmartDeal/СЭР), по почте от брокера для некоторых банков или в бумажном виде при подаче через МФЦ. В случае бумажных документов сотрудник делает сканы.

3.1.2. Загрузка документов на обменник

  1. Создать папку на обмене в нужном разделе, выбрав папку ЖК и Литера (название папки: Фамилия И.О. № договора).

  2. Поместить туда ZIP, Договор(ДДУ/ДКП/ДУП), Выписку ЕГРН.

  3. В Б24 из сделки скачать Служебную записку, вложить ее в ту же папку.

3.1.3. Ведение и передача Excel-реестра

Сотрудник вносит запись о каждой сделке в Excel-реестр.
Ручное заполнение:

  • ФИО,

  • номер договора,

  • форма сделки,

  • дата регистрации,

  • дата передачи,

  • путь к сетевой папке.

В конце дня сотрудник отправляет Excel-реестр в отдел ДДУ бухгалтерии.

3.1.4. Обработка документов в бухгалтерии

Ежедневно бухгалтера отдела ДДУ выгружают из почты реестр за прошлый день.
Действия:

  1. Открыть сетевую папку, используя путь из реестра.

  2. Проверить соответствие Служебной записки, договора и выписки.

  3. Провести документы в 1С (БСО). Прикрепление документов не происходит.

Модель процесса AS IS

Файл: Правообладающие - обработка и хранение документов.bpmn

3.2. Технические документы

Инструкция по эксплуатации является единым документов для всех ЖК и хранится на обменнике.

Адресная справка, РНВ, Справка о перенумерации объекта относятся к одному литеру и обрабатываются следующим образом:

3.2.1. Размещение в папке Кадастрового инженера

Кадастровый инженер загружает на обмен в свою папку Адресную справка, РНВ, Справку о перенумерации объекта.

3.2.2. Загрузка документов на обменник в целевую папку

Специалист отдела выдачи ключей и актов заходит в сетевую папку Кадастрового инженера и копирует документы в свою папку.

Модель процесса AS IS

Файл: Технические - обработка и хранение документов.bpmn

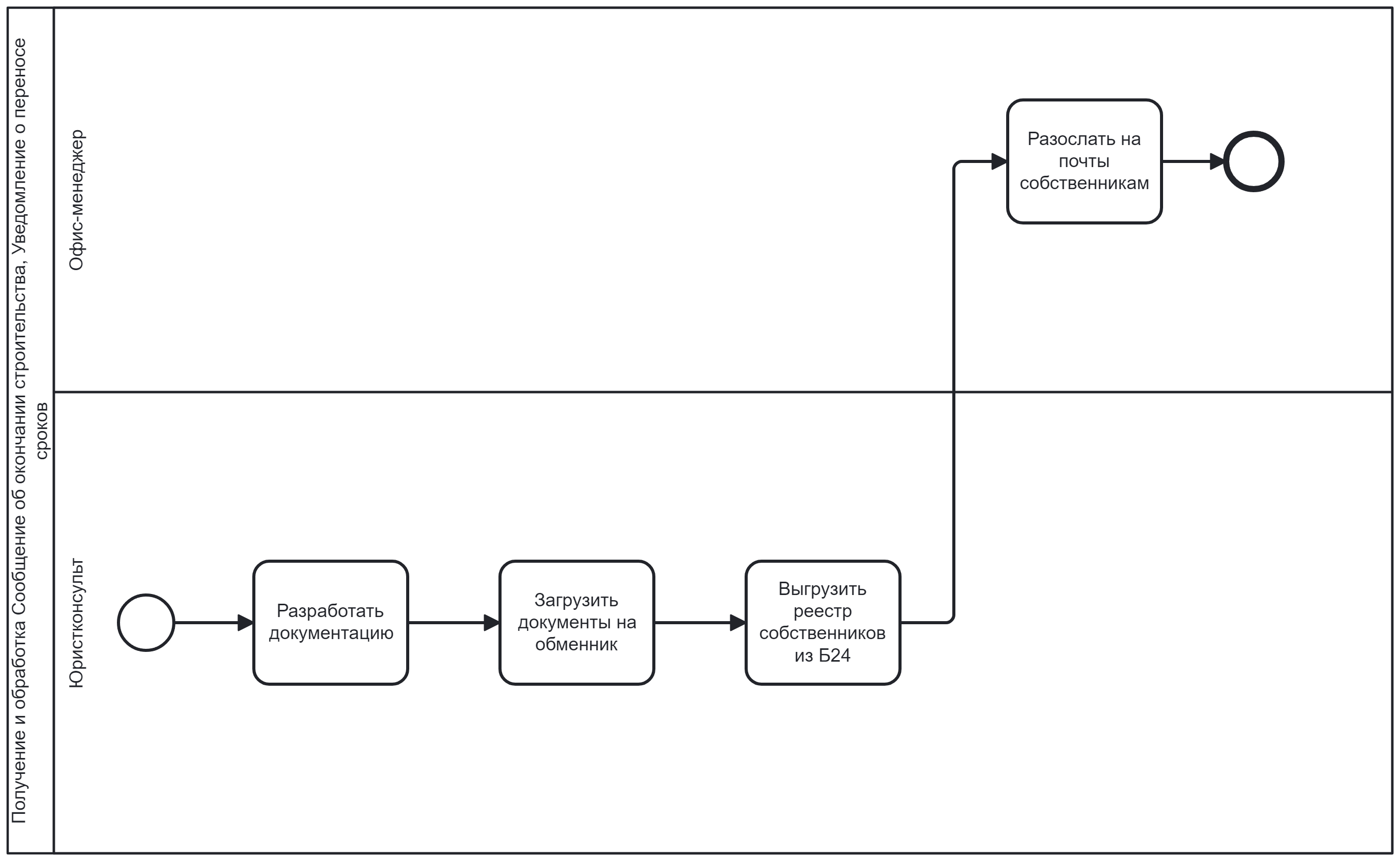
3.3. Юридические документы

3.3.1. Разработка документов

Отдел правовой поддержки клиентского сервиса разрабатывает документы:

  • Сообщение об окончании строительства - всегда
  • Уведомление о переносе сроков - в случае задержки строительства

Документы могут относится к одному или нескольким литерам.

3.3.2. Загрузка документов на обменник в целевую папку

Юрисконсульты загружают документы в свою папку на обменник.

3.3.3. Выгрузка реестра собственников

Из Б24 из Шахматки формируется Excel-файл.

Данные содержат:

    • ФИО клиента,

    • адрес,

    • почтовый адрес,

    • литер / объект

Реестр распечатывается и передается офис-менеджерам.

3.3.4. Рассылка документов на почты собственникам

Офис-менеджеры производят рассылку документов согласно реестру через почту России.

Модель процесса AS IS

Файл: Юридические - обработка и хранение документов.bpmn

4. Дополнительные артефакты и материалы

Записи встреч по исследованию процессов:

  1. Правообладающие - https://disk.360.yandex.ru/d/DD6c5K4kUcyR7g
  2. Технические - https://disk.360.yandex.ru/d/JRcGC79KnZlGrw
  3. Юридические - https://disk.360.yandex.ru/d/UYDrLvCsunMvCA
  • Нет меток